重庆理工大学大学生心理素质拓展活动月丨点燃当下·照
为进一步加强学校心理健康教育工作,营造良好心理育人氛围,增强大学生心理健康素质,4月7日上午,以“燃”为主题的重庆理工大
热门搜索:图书管理系统
![基于vue的区域特色食物评价系统[vue]-计算机毕业设计源码+LW文档](/upload/allimg/69c0b7d4337dc.jpg)
摘要:本文介绍了一个基于Vue框架开发的区域特色食
![基于vue的体育赛事管理系统[vue]-计算机毕业设计源码+LW文档](/upload/allimg/69c0b656c42bf.jpg)
摘要:本文阐述了一个基于Vue框架开发的体育赛事管
![基于vue的夕阳红摄影分享系统[vue]-计算机毕业设计源码+LW文档](/upload/allimg/69c0b4a39d86a.jpg)
摘要:本文呈现了一款基于Vue框架开发的夕阳红摄影
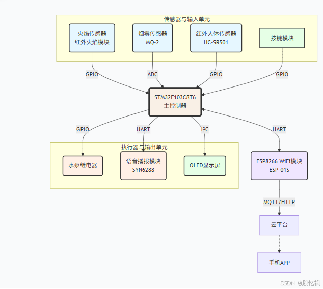
![基于STM32的楼宇消防联动监测系统[单片机]-计算机毕业设计源码+LW文档](/upload/allimg/69c0b3c5c579b.png)
摘要:本文提出了一种基于STM32的楼宇消防联动监
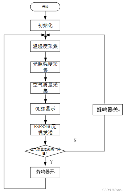
![基于STM32的智能环境监测站系统[单片机]-计算机毕业设计源码+LW文档](/upload/allimg/69c0b2f4ccf77.png)
摘要:本文阐述了一款基于STM32的智能环境监测站
![基于STM32 的智能仓储温湿度监控系统[单片机]-计算机毕业设计源码+LW文档](/upload/allimg/69c0b1451db33.jpg)
摘要:本文介绍了一种基于STM32的智能仓储温湿度
岗位:技术交流【010人】
岗位:技术交流【020人】
岗位:业务【002人】
岗位:写作员【002人】
岗位:调试员【010人】
欢迎光临无忧毕设网,本工作室将竭诚为您服务!本工作室成立于2009年,历经多年的发展,现已成为国内较为大型的计算机毕业设计(论文)服务机构.是专业的计算机类毕业设计服务平台,工作室拥有雄厚的专业技术队伍,为客户提供精湛,快速,专业,全面的软件开发、程序制作、编程讲解、答疑、远程等全方位人性化服务。本站拥有原创计算机毕业设计共10000多套,涵盖多种技术语言。工作室多年的努力已帮助大量毕业生顺利通过.........【了解更多】
为进一步加强学校心理健康教育工作,营造良好心理育人氛围,增强大学生心理健康素质,4月7日上午,以“燃”为主题的重庆理工大
李志诚,中共预备党员,2020级建工3、4班的班长。在大学期间表现优秀,连续两学年获得学校乙等奖学金和国家励志奖学金,并
近期,各省(区、市)正陆续发布2023年高考成绩,并即将启动高考志愿填报工作。为更好地帮助广大考生和家长了解高考志愿填报
ChatGPT是一款引人注目的产品,它的突破性功能在各个领域都创造了巨大的需求。仅在发布后的两个月内,就累计了超过1亿的
5月25日—6月1日,2023届高校毕业生就业促进周期间,教育部依托国家大学生就业服务平台密集举
仲夏将至,青春扬帆。大家即将迈入社会,抒写人生新篇章。在此,向你们表示衷心祝贺!就业创业是实现人生价值的重要阶梯,是逐梦